Bonjour à toutes et à tous, voilà février bien entamé, en plein milieu des vacances nous vous adressons ce bulletin.
Nous avons décidé de rajouter une rubrique qui chaque mois traitera de la Vie des agents en abordant des notions de ressources humaines, de conditions de vie au travail...
Sur cette nouveauté n'hésitez pas à nous contacter pour nous poser des questions qui pourraient présenter un intérêt collectif et auxquelles nous tenterons d'apporter des réponses juridiquement argumentées.
Dans ce numéro, nous allons revenir sur plusieurs sujets:
1/ Le calendrier des heures mensuelles d'information (HMI) à venir
Voici les dates de notre tournée hivernale, les sites non visités feront l'objet d'une attention particulière au printemps.
Ce calendrier est susceptible de modifications 8 jours avant l'échéance au minimum, délai de dépôt auprès de la DDFIP.
| Dates | Sites |
| 05/03/26 | Sallanches 14h |
| 10/03/26 | Bonneville Coubertin 9h30 Bonneville Eco quartier 14h |
| 12/03/26 | La Roche-sur-Foron 14h |
| 26/03/26 | Seynod 10h Annecy CAE 14h |
| 31/03/26 | Thonon 14h |
Nous en profiterons pour revenir sur les sujets d'actualité, entretiens de notation, DUERP, emplois, climat social, .... si vous souhaitez que nous abordions certaines questions merci de nous les formuler par réponse au présent message.
2/ La saison des entretiens évaluations
La période des entretiens d'évaluation a débuté.
Voici la chronologie des différentes étapes.
Les entretiens doivent s'achever le 27 mars 2026.
Nous insistons sur les 15 jours qui suivent ta réception du compte rendu de ton entretien, ce délai avant signature de ta part peut être mis à profit pour demander à ton évluateur d'apporter des modifications ou des compléments ne figurant pas dans le document reçu.
Une signature, même la dernière du processus, ne vaut pas acceptation, elle vaut juste accusé réception du document.
La contestation pourra intervenir à compter de ta signature définitive.
La contestation se réalise en 2 temps:
- je fais un recours auprès de l'Autorité Hiérarchique
- Si mon recours auprès de l'AH ne m'a pas donné satisfaction je fais alors un recours en CAP Nationale
3/ Les suppressions d'emplois
Le chiffre des suppressions d'emplois pour chaque département est connu, par contre l'implantation des suppressions, choix relevant de la DDFIP, ne nous a pas, à ce jour , été communiquée.
Cette information devra être présentée en CSAL et soumise au vote de l'instance.
4/ Les instances de dialogue social à venir
Deux dates:
Le 24 février 2026, Formation Spécialisée sur la journée avec un ordre du jour bien chargé, dans le désordre :
Point sur l'observatoire national 2025, perspectives sur celui de 2026, examen budget FS après GT du 26/01/2026, suites données aux fiches RSST (registre hygiène et sécurité), aux fiches de signalement, mise à jour des DTA (Diagnostics Techniques Amiante), suite des travaux immobiliers, un point sur le SIP d'Annemasse....
Le 24 mars 2026, un CSAL dont l'ordre du jour n'est pas connu à ce jour, les emplois devaient être le sujet principal.
5/ Le supplément Vie de l'agent
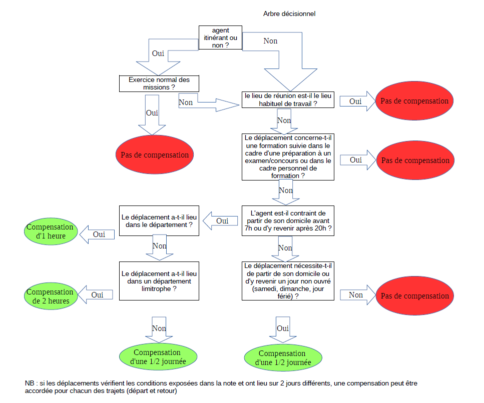
Ce mois ci nous évoquerons la compensation des temps de trajet lors des déplacements pour suivre une formation.
Le plus simple est de se référer à la réponse type rédigée par le Service d'Information aux Agents publiée le 05/08/2025.
Nos commentaires en rouge dans le document:
Une compensation forfaitaire peut être accordée dans les cas de formations ou de réunions à l'initiative de l'administration.
Les déplacements liés à l'exercice normal des missions, notamment ceux des agents itinérants, n'ont pas vocation à être compensés.
Le fait que le lieu de formation ou de réunion soit différent du lieu de travail habituel constitue un préalable nécessaire à l'application des compensations horaires.
Les formations suivies dans le cadre d'un cycle de préparation à un examen ou à un concours de sélection, ou dans le cadre du compte personnel de formation ne sont pas éligibles à ces compensations horaires.
Seuls les cas suivants donneront lieu à compensation forfaitaire :
-
L'agent est contraint de partir de son domicile avant 7 h ou d'y revenir après 20 h
Attention conditions non cumulatives, soit départ avant 7h soit retour après 20h
-
L'agent est contraint de partir de son domicile ou d'y revenir un jour non ouvré.
Idem conditions non cumulatives
La compensation forfaitaire accordée s'élève à :
-
1 heure en cas de déplacement interdépartemental (à l’exclusion des déplacements au sein de la même commune) ;
Dans le 74
-
2 heures pour un déplacement vers un département limitrophe ;
Dans le 01, le 73
-
Une demi-journée pour tout autre déplacement ou lorsque le départ ou l'arrivée a lieu un week-end.
Pour tous les autres départements, par exemple 69, 38...les plus souvent parcourus
Pour les agents aux horaires variables, les compensations seront accordées :
-
Sous forme de crédits d'heures lorsqu'elles concernent des déplacements à l'intérieur du département ou vers un département limitrophe ;
74, 01, 73
-
Sous forme de demi-journées pour les déplacements vers des départements non limitrophes.
Pour les agents au forfait, seuls les déplacements vers les départements non limitrophes donneront lieu à une compensation. Il est en effet considéré que les temps de trajet à l’intérieur du département ou vers les départements limitrophes peuvent être compensés grâce à la souplesse permise par le régime du forfait.
En toute hypothèse, ces compensations ne sont accordées que sur demande préalable de l’agent à sa hiérarchie et sous réserve des nécessités de service.
Attention cet élément est primordial afin de ne pas être mis en défaut par votre Chef de service
La compensation n'est accordée qu'une seule fois lorsque les déplacements entre le domicile et le lieu de la formation ou de la réunion (départ et retour) ont lieu sur une même journée.
En revanche, si les déplacements vérifient les conditions exposées ci-dessus et ont lieu sur deux jours différents, une compensation pour chacun des trajets peut être accordée.
Cette phrase est un élément de réponse essentiel bien souvent sujet à discussion, rien n'exclut la possibilité de suivre un stage et de rentrer chez soi tous les jours et bénéficier ainsi de la compensation pour chaque journée de stage, exemple un stage à Lyon
Les demi-journées de compensation sont accordées le plus près possible du déplacement et, sauf nécessité de service, dans les 15 jours qui le suivent.
Attention de bien veiller au respect de cette obligation sauf arrangement avec le Chef de service
Si la compensation consiste à accorder un crédit d'heures, le service RH, après vérification, effectue l'opération sur le compteur de l'agent
Ce ne sera pas l'encadrant en charge de la gestion des horaires variables qui procèdera à la compensation, sauf accord avec le service des RH
Voici un arbre décisionnel particulièrement bien fait:
En espérant que ce petit point vous permettra de répondre à vos interrogations et potentiellement à celles de vos chefs de service, elle émane du SIA et de fait est opposable.
A toutes fins utiles pour ceux qui souhaiteraient approfondir voici les références juridiques:
Décret n°2000-815 du 25 août 2000 relatif à l'aménagement et à la réduction du temps de travail dans la fonction publique de l’État et dans la magistrature précise dans son article 2 : « La durée du travail effectif s'entend comme le temps pendant lequel les agents sont à la disposition de leur employeur et doivent se conformer à ses directives sans pouvoir vaquer librement à des occupations personnelles ».
Voilà pour ce qui est du bulletin d'information du mois de février 2026, si vous avez besoin de nous n'hésitez pas à nous contacter qu'il s'agisse d'une difficulté individuelle ou bien collective:
Cette adresse e-mail est protégée contre les robots spammeurs. Vous devez activer le JavaScript pour la visualiser.
Le Bureau de Section Solidaires Finances Publiques 74
« Vous êtes destinataire de ce message d’origine syndicale conformément aux dispositions de l’article 8 de l’arrêté du 4 novembre 2014 relatif aux conditions générales d’utilisation par les organisations syndicales des technologies de l’information et de la communication dans la fonction publique de l’État. Vous pouvez vous désabonner, à tout moment, en envoyant un courriel portant comme objet "Désabonnement messages Solidaires Finances Publiques 74" à l’adresse Cette adresse e-mail est protégée contre les robots spammeurs. Vous devez activer le JavaScript pour la visualiser.. Ce désabonnement sera effectif jusqu'au 1er septembre suivant. »
--



